奇门遁甲基础知识 宝藏级汇总奇门占断总思路
奇门遁甲 占断~
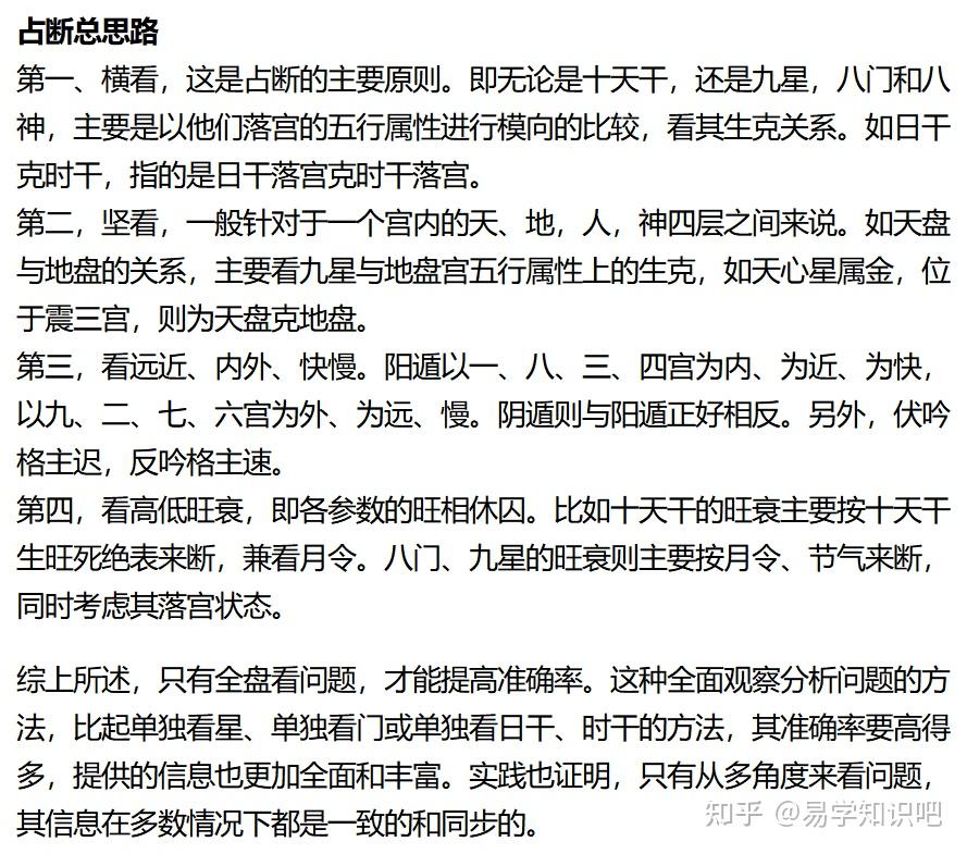
奇门遁甲知识13-奇门占断总思路

奇门遁甲知识14-奇门参数关系

奇门遁甲知识15-奇门占断方法举要

奇门遁甲知识16-奇门用神占断

奇门遁甲知识17-奇门应期判断

奇门遁甲知识18-奇门主客论

奇门遁甲知识19-奇门九宫格信息表

下节更精彩,敬请期待~
声明:部分内容来于网络,如有侵权,请联系我们删除!以上内容,并不代表易德轩观点。
« 上一篇文章:
奇门遁甲基础知识宝藏...
下一篇文章:
奇门遁甲预测:父亲病... »







