奇门遁甲排盘全网最完整资料(实例)
奇门遁甲排盘全网最完整资料(实例)
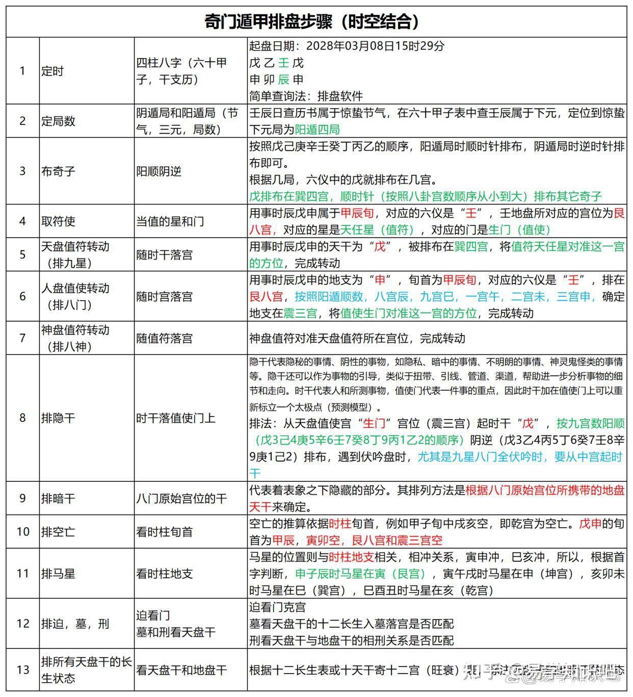
了解奇门排盘的整个过程对解盘有非常大的作用,能够多参数演局,知道底层逻辑,提升解盘深度和准确度~
奇门遁甲知识20-奇门遁甲排盘基础知识

奇门遁甲知识21-奇门遁甲排盘原则

奇门遁甲知识22-奇门遁甲排盘步骤+实例

奇门遁甲知识23-奇门遁甲排盘信息表+实例

奇门遁甲知识24-奇门遁甲排盘所需信息

奇门遁甲知识25-奇门遁甲解盘基础知识

声明:部分内容来于网络,如有侵权,请联系我们删除!以上内容,并不代表易德轩观点。
« 上一篇文章:
奇门遁甲占断具体决策...
下一篇文章:
奇门遁甲预测:能接到... »







