关于六壬起课的方法
细论九宗门,内容选自《心镜》,附加笔者的解析。
贼克第一
四课之中一克下,便是初传立用神经云:“比言者,又谓之神次也。”郑按:注“经云”,不知出何经,今仍之下注,无此二字,亦不补。上下相参而克贼郑按:六壬之式作克下,又逢贼上至,取其贼上作初因经云:“上克下名曰克下,克上名曰贼。”独有一上克下,便是用神。如又有下贼,即无取上克,便取下贼上为用也。“下克上名曰贼”六字,伟堂据《神枢经》补。郑按:因者,因安装本位上神为中传,因中本位上神为末传。

比用第二
二三或四交相克经云:“或有二上、三上、四上克下者,或有二下、三下、四下贼上者,或二上克下,或二下贼上,三上克下,或三下贼上者,皆取今日比者为用。”,择其比者作均分经云:“择其今日比者,阳日以阳神为比,阴日以阴神为比。集之以类兮系之以均。”。常将天日比神用,阳日用阳阴同阴此二句郑据二式补入。

涉害第三
或有俱比俱不比经云:“今日有二阴神俱比俱不比,又有二阳神俱比俱不比。”,涉害最深为用始经:“以其受克、克害日最深者用之。”。有时涉害比相似,刚看日上柔支起经:“涉害复等,刚日以日上,柔日以辰上为用。”。从此即便是三传,学者求之须达理。

遥克第四
阴阳上下无相克一作“四课之中”,其中择取遥相贼。贼日之神为用神,弃日之克切须知经云:“四课一神贼今日干,今日干复克四课一神,即取贼今日之神为用,被今日所克之神勿用也”。如无克贼于今日,被日克神方用之经云:“四课中无神克今日,好取今日遥克之神为用也”。或有日克于两神,复有两神来贼日经云:“日遥克神名克,神遥克日名贼”。看其比者用为良比与不比者,依前篇,依此课之情不失。

昴星第五
四课又无遥相克,当须仰观伏昴星。刚看酉上为初用,柔视从魁何处停经云:“刚日仰视酉上神为用,柔日年从魁所临神为用”。假若从魁临亥地,用神当即是登明。中末乃附日辰上,刚日先辰后日云经云:“刚日以辰上神为中传,日上神为末传”。柔日先日后辰上经云:“柔日以日上神为中传,辰上神为末传”,虎视如何不免惊?

别责第六
四课不全三课备日辰上下只有三课,无克无遥别责例。刚日干合为初用刚日干合为用,柔日支辰三合位柔日支三合为用。皆以天上作初传干支合处神为用,阴阳中末干中寄中末二传皆在日上也。刚三柔六共九课辛丑、辛未各有两课,丙辰、戊午、戊辰、丁酉、辛酉各有一课,此课先贤俱总秘。
阳日例:假令八月戊午日卯时,戊课在巳,胜光加巳为日之阳神,第一课火土无克;小吉加午为日之阴神,第二课土火无克;小吉加午为辰之阳神,第三课土火无克;传送加未为辰之阴神,第四课金土无克。四课不备,上下无克,又无遥克、遥相贼,以日干合为用。戊与癸合,癸课在丑,丑上功曹为初传,中末归于日上,是寅午午为三传。
阴日例:假令正月辛丑日申将,辛课在戌,大吉加戌为日上阳神第一课土金无克;天罡加丑为日之阴神第二课,土土无克;辰之阳神第三课同,;小吉加辰为辰之阴神第四课,土土无克,四课不备,上下无克,又无遥克贼,当取日支三合,巳丑为支合,太乙加寅为初传,中末归于日上,即巳丑丑为三传矣。

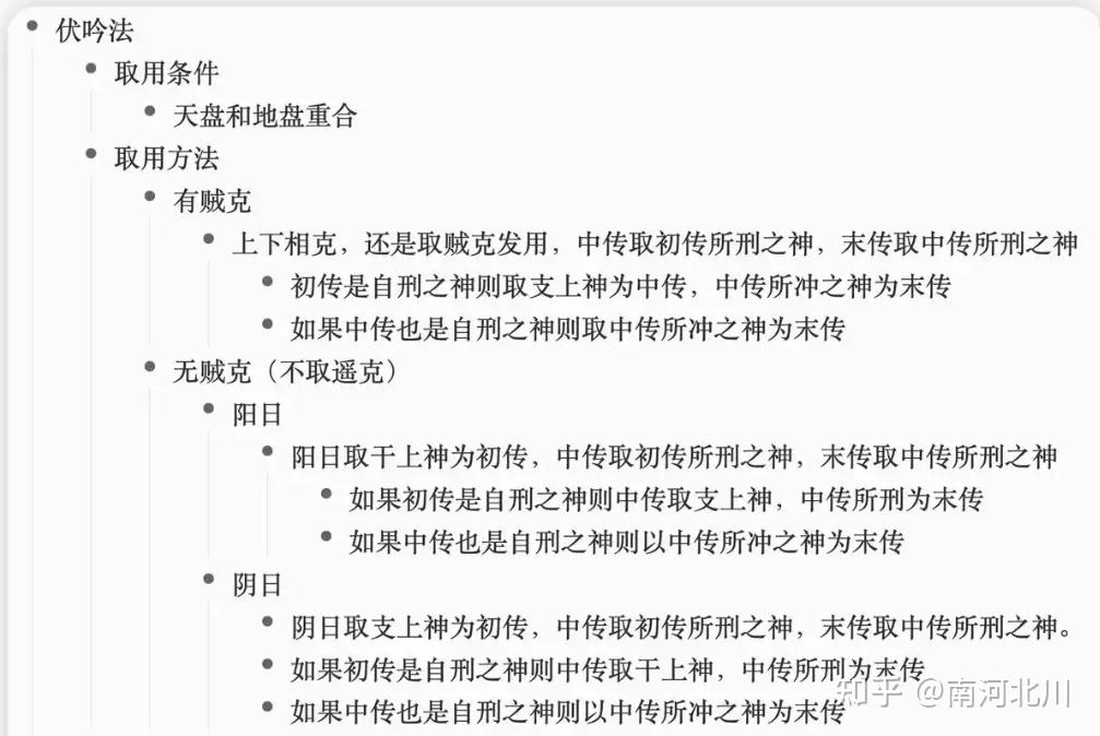
伏吟第七
伏吟之卦见相克,便以克处为用神。或视课中无克者,刚看日上柔取辰经云:“刚日日 上神为用,柔日辰上神为用”。迤逦刑之作中末,合肥市此《玉历识其真》四经云:“先刑后冲为传。《格合》、《玉历》并迤逦相刑”。若也用神当自刑,次传还与日辰并。次传刑取将为末,如此课之占有灵。次传更复自刑者,从此冲取末为真。
且如乙丑日天罡经云:“乙丑日用天罡加乙,下贼上为用。天罡神自刑,缘在日上,即不得言。阴值自刑,以辰上为初传,所以却来辰上将大吉为次传,丑刑戌,河魁为末传。”,天罡自刑将比方故举此日比方其类。因何大吉将为次,刑取天魁为末场举问。乙木为缘下贼上,所以次传居丑乡。余即自刑阴日早,阳日次传辰上张此问答解在前篇。

返吟第八
返吟课得有相克,比与涉害为用之。次传还与初神对,末将却来初上居言来去相冲,末传在初上。来去相冲初共末,此卦通灵决不虚。假令辛巳遇返吟,太乙加亥作初传。冲着登明为次将,末处还冲太乙言经云:“先刑后冲以为末,不言来去相冲。但以《玉历》言。”。返吟何课无相克?惟有阴柔六个神。六个阴柔何日是?丑未配于丁己辛丁丑、丁未、己丑、己未、辛丑、辛未,此六日也。。须以辰冲井栏射,受敌上头为用真丑日冲巳,未日冲亥。立用对冲作传将立用神对冲,亦如上对冲法,传将所刑为末神终是刑也。

八专第九
八专之课号芜淫丁未、癸丑、甲寅、己未、庚申,皆两课也,有克比并涉害深即不取遥克。无克须当逆顺数,数时仍复看阳阴。刚日便从阳顺数,柔日还从阴逆行。皆数三神为发用,中末日上合天心四经云:“刚日从日上顺数三神为用,阴日从二课逆寻三神为用,次传与中传俱重日上,合天意。有时数到日辰上,三传飞散莫重临。正月己未酉时用,此卦占之难可寻独足课,经云:“假令正月己未日,酉时课从酉逆数到日辰上,三传飞散,如常课之法,不可重临在日上。”郑按,末四句入式作“有时三传叠日辰,还须飞散莫重临。假如正月己未酉,常人莫作独足吟”。









